Office of the President
John A. Nunes, PhD
University Leadership

John A. Nunes, PhD
President
On May 17, 2025, the Board of Regents of California Lutheran University unanimously
appointed Dr. John A. Nunes as the university’s ninth president, effective June 1,
2025.
President's Cabinet
The President's Cabinet consists of Vice Presidents from each division, the Associate Vice President for Mission & Identity, and General Counsel.

Leanne Neilson, PsyD
Provost and Vice President for Academic Affairs

Dave C. Lawrence, EdD, MBA
Vice President for Administration
and Finance

Melinda Roper, EdD
Vice President for Student Affairs and Dean of Students

Marvin E. Richards, Jr., JD
Vice President and General Counsel

Colleen Windham-Hughes, PhD, MDiv
Rector for Pacific Lutheran Theological Seminary

Laureen Hill, MD, MBA
Executive Partner, Strategic Planning & Business Development

Rachel Ronning Lindgren
Interim Vice President of Advancement

Howard Davis
Associate Vice President and Athletics Director
Academic Leadership

Gerhard Apfelthaler, PhD
Dean of the School of Management

Lisa Buono, EdD
Dean of the School for Professional and Continuing Studies

Michael Hillis, PhD
Dean of the Graduate School of Education

Rick Holigrocki, PhD
Dean of the Graduate School of Psychology

Sharon Docter, PhD
Chair of the Faculty Assembly
Governing Bodies
Board of Regents
The Board of Regents is the governing body of the university that directs positive change to further our mission and strategic plan.
Convocation
The 85-person Convocation, which elects the university's Board of Regents, represents the corporation of California Lutheran University.
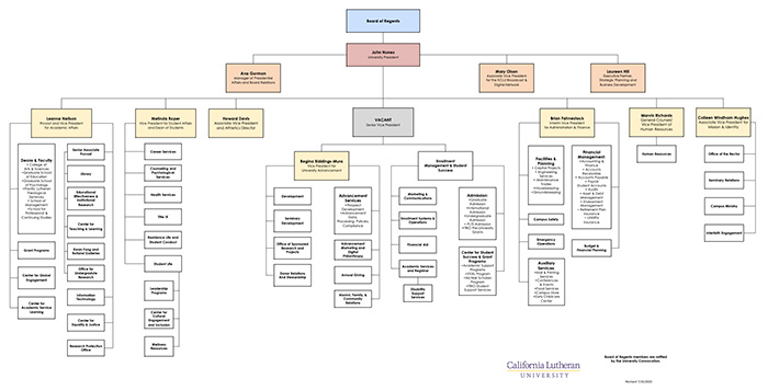
University Organizational Chart
The administration of Cal Lutheran is organized around major areas of contribution, each led by a member of the leadership team who reports to the president.